Модель: SWI5EL

Библиотека: Electronics

Имя на уровне решателя: SWI5EL

Аннотация: Многопозиционный переключатель нормально-замкнутый

Обозначение: FIXed ME

Порты (степени свободы) компонента:

Обозначение порта

Тип

Наименование порта

1

Port1

base.DOF1

Электрический порт 1

2

Port2

base.DOF1

Электрический порт 2 первого положения переключателя

3

Port3

base.DOF1

Электрический порт 3 второго положения переключателя

4

Port4

base.DOF1

Электрический порт 4 третьего положения переключателя

5

Port5

base.DOF1

Электрический порт 5 четвертого положения переключателя

6

Port6

base.DOF1

Электрический порт 6 пятого положения переключателя

7

Port7

base.DOF1

Сигнальный порт 1 управляющий положением переключателя

Пользовательские параметры модели

Параметр

Тип

Описание

Значение по умолч.

1

Goff

base.real

Проводимость разомкнутого ключа, 1/Ом

1.0e-10

2

Ron

base.real

Сопротивление замкнутого ключа, Ом

1.0

3

S0

base.real

Начальное состояние

1.0

4

dt

base.real

Время переключения, с

1.0


Результаты тестирования
../../../../_images/logo_ru_no_text.png

www.laduga.com

Глава 1. Заданные параметры теста

Название тестируемого компонента

SWI5EL

Модуль тестируемого компонента

Electronics

Дата тестирования

Tue Mar 3 19:24:52 2026

Результат

OK

Глава 2. Схема тестируемого объекта

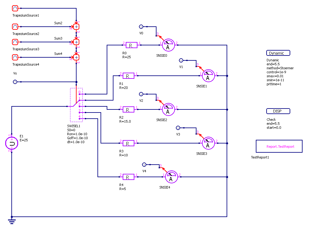
Многопозиционный выключатель. Проверка переключений.

Описание устройства

Тестируемый объект представляет собой электромеханическое устройство с несколькими фиксированными положениями (многопозиционный переключатель). Он позволяет коммутировать (включать, выключать, переключать) несколько электрических цепей или режимов работы при помощи одной рукоятки или рычага.

Области применения: управление двигателями, освещением, системы аварийного ввода резерва (АВР), выбор режимов работы оборудования.

Конструкция и принцип работы

Схема выключателя содержит 5 электрических (силовых) контактов и 1 сигнальный (управляющий) порт.

Логика работы переключателя зависит от значения, подаваемого на сигнальный порт:

  • от -∞ до 1 — включена линия главного контакта 0

  • от 1 до 2 — включена линия главного контакта 1

  • от 2 до 3 — включена линия главного контакта 2

  • от 3 до 4 — включена линия главного контакта 3

  • от 4 до +∞ — включена линия главного контакта 4

Структура схемы

Схема состоит из источника питания и набора параллельных цепей.

  • Силовая часть: источник ЭДС E1 и пять параллельных линий с различными сопротивлениями. На каждой линии установлен амперметр (датчик тока A0…A4), отображающий протекание тока в данной цепи.

  • Цепь управления (формирователь сигнала): состоит из пяти блоков, генерирующих сигнал по форме трапеции (Trapezia), соединенных через сумматор (Sum). Сигналы от трапеций настроены таким образом, чтобы на выходе сумматора получить ступенчатый сигнал, изменяющийся от 0 до 4.

Исходные данные

Параметры элементов схемы:

  • R0 = 25 Ом

  • R1 = 20 Ом

  • R2 = 4 Ом

  • R3 = 10 Ом

  • R4 = 5 Ом

  • E1 = 25 В

Ожидаемый результат

При изменении управляющего сигнала в заданных диапазонах переключатель последовательно замыкает соответствующую линию. Датчики тока (A0…A4) должны показывать значения, рассчитываемые по закону Ома для замкнутой цепи, в зависимости от того, какое сопротивление в данный момент подключено к источнику E1.

Схема теста
Схема тестирования многопозиционного выключателя SWI5EL

Рисунок 1 — Схема тестирования многопозиционного выключателя SWI5EL

Глава 3. Графики результатов теста
../../../../_images/Electronics_model_SWI5EL_test.RUN.png

Рисунок 2 - Electronics_model_SWI5EL_test.RUN

../../../../_images/Electronics_model_SWI5EL_test.Check.png

Рисунок 3 - Electronics_model_SWI5EL_test.Check