Модель: CTRANS

Библиотека: Electronics

Имя на уровне решателя: TSIG24

Аннотация: Трансформатор с переменным коэффициентом трансформации

Обозначение: FIXed ME

Порты (степени свободы) компонента:

Обозначение порта

Тип

Наименование порта

1

Port1

base.DOF1

Электрический порт 1 первичной обмотки трансформатора

2

Port2

base.DOF1

Электрический порт 2 первичной обмотки трансформатора

3

Port3

base.DOF1

Электрический порт 1 вторичной обмотки трансформатора

4

Port4

base.DOF1

Электрический порт 2 вторичной обмотки трансформатора

5

Port5

base.DOF1

Сигнальный порт управления коэффициентом трансформации

Пользовательские параметры модели

Параметр

Тип

Описание

Значение по умолч.

1

K

base.real

Коэффициент усиления сигнала управления коэффициентом трансформации

1.0


Результаты тестирования
../../../../_images/logo_ru_no_text.png

www.laduga.com

Глава 1. Заданные параметры теста

Название тестируемого компонента

CTRANS

Модуль тестируемого компонента

Electronics

Дата тестирования

Tue Mar 3 18:44:03 2026

Результат

OK

Глава 2. Схема тестируемого объекта

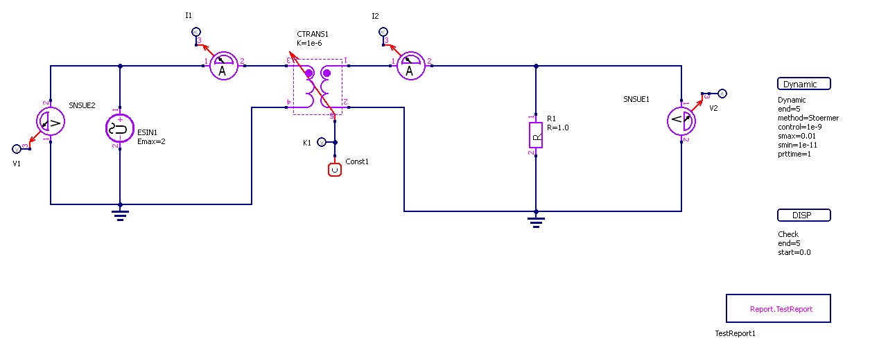
Трансформатор с переменным коэффициентом трансформации CTRANS. Повышающий режим.

Описание устройства

Трансформатор с переменным коэффициентом трансформации — это электромагнитное устройство, позволяющее изменять соотношение напряжений (и токов) между первичной и вторичной обмотками в процессе работы.

В отличие от обычного трансформатора с фиксированным коэффициентом, CTRANS обеспечивает возможность динамического изменения коэффициента трансформации под воздействием управляющего сигнала. Это позволяет использовать его в:

  • Регулируемых источниках питания

  • Схемах согласования импедансов

  • Преобразователях напряжения с переменным коэффициентом

  • Системах автоматической регулировки уровня сигнала

Принцип действия

Работа трансформатора основана на явлении электромагнитной индукции. Переменный ток в первичной обмотке создает переменный магнитный поток, который индуцирует ЭДС во вторичной обмотке.

Для идеального трансформатора справедливы соотношения:

  • По напряжению: \(\frac{U_2}{U_1} = n\), где \(n\) — коэффициент трансформации

  • По току: \(\frac{I_1}{I_2} = n\) (при согласном включении и без учета потерь)

  • По мощности: \(P_1 = P_2\) (для идеального трансформатора)

Если \(n > 1\) — трансформатор повышающий (напряжение на вторичной обмотке выше, чем на первичной). Если \(n < 1\) — трансформатор понижающий. Если \(n = 1\) — разделительный трансформатор (гальваническая развязка).

Описание схемы

Схема тестирования состоит из двух гальванически развязанных контуров, соединенных через трансформатор CTRANS с управляемым коэффициентом трансформации.

Первичный контур (входной):

  • Источник синусоидального напряжения Esin с амплитудой 2 В

  • Вольтметр V1 — измеряет напряжение на первичной обмотке

  • Амперметр I1 — измеряет ток в первичной цепи

Вторичный контур (выходной):

  • Активное сопротивление нагрузки R1 = 1 Ом

  • Амперметр I2 — измеряет ток во вторичной цепи

  • Вольтметр V2 — измеряет напряжение на нагрузке

Связующий элемент:

  • Трансформатор CTRANS1 с управляемым коэффициентом трансформации

  • Управляющий сигнал const1 = 2 (задает коэффициент трансформации)

Математическая модель

Для идеального трансформатора с коэффициентом трансформации \(n\):

Соотношение напряжений:

\[U_2 = n \cdot U_1\]

где:

  • \(U_1\) — напряжение на первичной обмотке

  • \(U_2\) — напряжение на вторичной обмотке

  • \(n\) — коэффициент трансформации (const1)

Соотношение токов (при активной нагрузке и согласном включении):

\[I_1 = n \cdot I_2\]

Баланс мощностей (для идеального трансформатора):

\[P_1 = U_1 \cdot I_1 = U_2 \cdot I_2 = P_2\]
Исходные данные

Параметры элементов схемы:

  • Esin (амплитуда напряжения источника) = 2 В

  • R1 (сопротивление нагрузки вторичной цепи) = 1 Ом

  • const1 (коэффициент трансформации) = 2

Анализ первичной цепи

Вольтметр V1 подключен непосредственно к источнику Esin, следовательно, его показания равны напряжению источника.

Амплитудное значение напряжения на первичной обмотке:

\[U_1 = E_{max} = 2\ \text{В}\]

Мгновенное значение напряжения:

\[u_1(t) = 2 \cdot \sin(2\pi f t)\ \text{В}\]
Анализ вторичной цепи (напряжение)

Исходя из определения трансформатора, напряжение на вторичной обмотке определяется коэффициентом трансформации:

\[U_2 = n \cdot U_1 = 2 \cdot 2 = 4\ \text{В} \text{ (амплитудное значение)}\]

Мгновенное значение напряжения на вторичной обмотке и нагрузке R1:

\[u_2(t) = n \cdot u_1(t) = 2 \cdot 2 \cdot \sin(2\pi f t) = 4 \cdot \sin(2\pi f t)\ \text{В}\]

Вольтметр V2 должен показывать амплитуду 4 В.

Анализ вторичной цепи (ток)

Согласно закону Ома для участка цепи, ток во вторичной обмотке (и через нагрузку R1) определяется напряжением на нагрузке:

\[I_2 = \frac{U_2}{R_1} = \frac{4\ \text{В}}{1\ \text{Ом}} = 4\ \text{А} \text{ (амплитудное значение)}\]

Мгновенное значение тока во вторичной цепи:

\[i_2(t) = \frac{u_2(t)}{R_1} = \frac{4 \cdot \sin(2\pi f t)}{1} = 4 \cdot \sin(2\pi f t)\ \text{А}\]

Амперметр I2 должен показывать амплитуду 4 А.

Анализ первичной цепи (ток)

Для идеального трансформатора соотношение токов обратно пропорционально коэффициенту трансформации (при согласном включении):

\[I_1 = n \cdot I_2 = 2 \cdot 4 = 8\ \text{А} \text{ (амплитудное значение)}\]

Мгновенное значение тока в первичной цепи:

\[i_1(t) = n \cdot i_2(t) = 2 \cdot 4 \cdot \sin(2\pi f t) = 8 \cdot \sin(2\pi f t)\ \text{А}\]

Амперметр I1 должен показывать амплитуду 8 А.

Проверка баланса мощностей

Для идеального трансформатора мощность в первичной цепи должна равняться мощности во вторичной цепи.

Мощность в первичной цепи (амплитудная):

\[P_1 = U_1 \cdot I_1 = 2 \cdot 8 = 16\ \text{Вт}\]

Мощность во вторичной цепи (амплитудная):

\[P_2 = U_2 \cdot I_2 = 4 \cdot 4 = 16\ \text{Вт}\]

Мощность на нагрузке (активная):

\[P_{нагр} = I_2^2 \cdot R_1 = 4^2 \cdot 1 = 16\ \text{Вт}\]

Баланс мощностей соблюдается: \(P_1 = P_2 = 16\ \text{Вт}\), что подтверждает корректность модели идеального трансформатора.

Сводная таблица результатов тестирования трансформатора

Величина

Значение

Единица измерения

Проверка

Напряжение U1 (ампл.)

2

В

\(U_2 / U_1 = 2\)

Напряжение U2 (ампл.)

4

В

\(n = 2\)

Ток I1 (ампл.)

8

А

\(I_1 / I_2 = 2\)

Ток I2 (ампл.)

4

А

\(n = 2\)

Коэффициент трансформации

2

\(-\)

Заданный параметр

Мощность P1

16

Вт

\(P_1 = P_2\)

Мощность P2

16

Вт

Баланс мощностей ✓

Верификация режима работы

Поскольку \(n = 2 > 1\), трансформатор работает в повышающем режиме:

  • Напряжение на вторичной обмотке (4 В) выше, чем на первичной (2 В)

  • Ток во вторичной обмотке (4 А) ниже, чем в первичной (8 А)

  • Произведение напряжения на ток (мощность) сохраняется неизменным

Особенности модели CTRANS

В отличие от обычного трансформатора, CTrans позволяет изменять коэффициент трансформации в процессе работы. Это дает возможность:

  • Плавно регулировать выходное напряжение

  • Адаптировать уровень сигнала под изменяющуюся нагрузку

  • Реализовывать алгоритмы автоматической регулировки

При изменении управляющего сигнала const1: * При const1 = 1 — режим 1:1 (разделительный трансформатор) * При const1 = 3 — усиление напряжения до 6 В, ток I1 = 12 А * При const1 = 0.5 — понижающий режим (U2 = 1 В, I2 = 1 А, I1 = 0.5 А)

Исходные данные для теста
  • R1 (сопротивление нагрузки) = 1 Ом

  • Esin (амплитуда входного напряжения) = 2 В

  • const1 (коэффициент трансформации) = 2

Ожидаемые осциллограммы
  • Напряжение U1: синусоида амплитудой 2 В

  • Напряжение U2: синусоида амплитудой 4 В (совпадает по фазе с U1)

  • Ток I2: синусоида амплитудой 4 А (совпадает по фазе с U2)

  • Ток I1: синусоида амплитудой 8 А (совпадает по фазе с U1)

  • Все сигнала имеют одинаковую частоту (частота источника Esin)

Схема теста
Схема тестирования трансформатора с переменным коэффициентом трансформации

Рисунок 1 — Схема тестирования CTRANS в повышающем режиме (n = 2)

Глава 3. Графики результатов теста
../../../../_images/Electronics_model_CTRANS_test.RUN.png

Рисунок 2 - Electronics_model_CTRANS_test.RUN

../../../../_images/Electronics_model_CTRANS_test.Check.png

Рисунок 3 - Electronics_model_CTRANS_test.Check