Модель: M1D

Библиотека: Mechanics1D

Имя на уровне решателя: M

Аннотация: Одномерный инерционный элемент (масса, момент инерции)

Обозначение: Одномерный инерционный элемент (масса, момент инерции)

Порты (степени свободы) компонента:

Обозначение порта

Тип

Наименование порта

1

Port1

base.DOF1

1D механический порт, узел1

Пользовательские параметры модели

Параметр

Тип

Описание

Значение по умолч.

1

M

base.real

Масса(момент инерции), кг; кг·м^2

1.0

Результаты тестирования
../../../../_images/logo_ru_no_text.png

www.laduga.com

Глава 1. Заданные параметры теста

Название тестируемого компонента

M1D

Модуль тестируемого компонента

Mechanics1D

Дата тестирования

Thu Mar 12 18:01:40 2026

Результат

OK

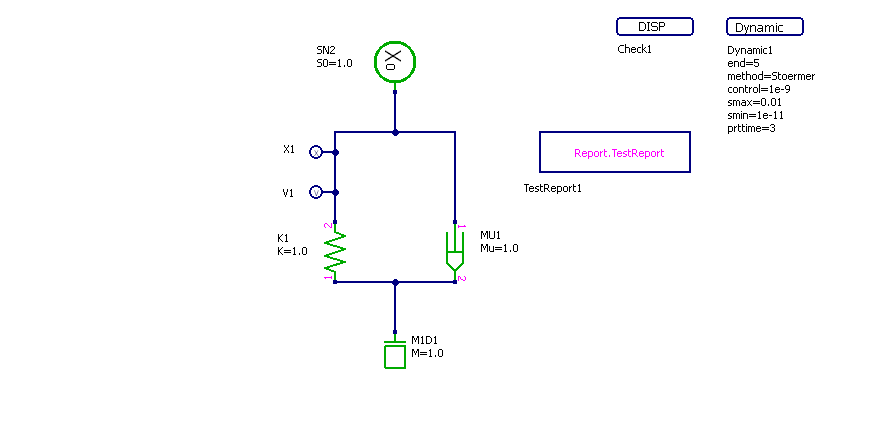
Глава 2. Схема тестируемого объекта
Модель системы с упругой связью, демпфером и инерционным элементом

В модели рассматривается механическая система, состоящая из упругого элемента, вязкого демпфера и инерционного объекта (массы).
Начальное движение системы задаётся с помощью начального перемещения,
после чего элементы системы определяют дальнейшее поведение объекта.

Одномерный инерционный элемент (масса)

Одномерный инерционный элемент представляет механический объект, обладающий массой (или моментом инерции).
Этот элемент определяет инерционные свойства системы, то есть сопротивление объекта изменению его движения.
Под действием сил, создаваемых пружиной и демпфером, масса начинает двигаться.
Её движение характеризуется перемещением, скоростью и ускорением. Именно инерционный элемент определяет,
как система будет реагировать на приложенные силы и как будет происходить колебательное движение.
Параметр элемента:
M — масса (момент инерции), кг (или кг·м);
M = 1.0


Начальное перемещение

Для запуска движения системы задаётся начальное перемещение объекта для одной степени свободы. Это начальное отклонение выводит систему из состояния равновесия и вызывает колебательное движение.
Параметр:
S0 — начальное смещение, м (или радианы);
S0 = 1.0
../../../../_images/M1D.sch.png

Рисунок 1 - Схема теста

Глава 3. Графики результатов теста
../../../../_images/M1D.RUN.png

Рисунок 2 - M1D.RUN

../../../../_images/M1D.Check1.png

Рисунок 3 - M1D.Check1