Модель: Hole

Библиотека: Hydro

Имя на уровне решателя: HOLE

Аннотация: Отверстие в баке

Обозначение: Отверстие в баке

Порты (степени свободы) компонента:

Обозначение порта

Тип

Наименование порта

1

Port1

base.DOF1

Гидравлический порт 1, передающий уровень столба жидкости в баке 1, м

2

Port2

base.DOF1

Гидравлический порт 2, передающий уровень столба жидкости в баке 2, м

3

Port3

base.DOF1

1D механический порт, передающий ускорение вдоль вертикальной оси, м/с²

Пользовательские параметры модели

Параметр

Тип

Описание

Значение по умолч.

1

ACC

base.real

Ускорение свободного падения

-9.81

2

D

base.real

Условный проход, м

0.01

3

Fluid

Свойства жидкости

4

Ha

base.real

Высота отверстия, м

Результаты тестирования
../../../../_images/logo_ru_no_text.png

www.laduga.com

Глава 1. Заданные параметры теста

Название тестируемого компонента

Hole

Модуль тестируемого компонента

Hydro

Дата тестирования

Tue Mar 24 21:03:47 2026

Результат

OK

Глава 2. Схема тестируемого объекта
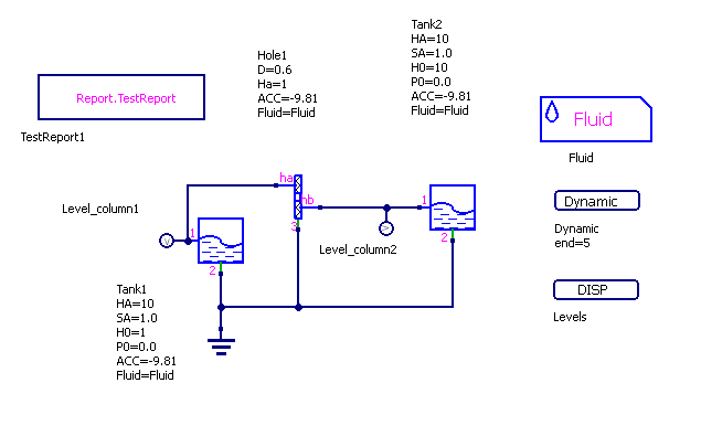
Модель Hole - Отверстие в баке

Тест: Перетекание жидкости между двумя соединенными отверстием
сосудами с изначально разным уровнем жидкостей

Отверстие в баке , Hole

D=0.6 - Условный проход, м
Ha=1 - Высота отверстия, м
ACC=-9.81 - Ускорение свободного падения
Fluid=Fluid - Свойства жидкости

Результат:
Уровни жидкостей в сосудах выравниваются
из-за перетекания жидкости через отверстие в баках
../../../../_images/Hole.sch.png

Рисунок 1 - Схема теста

Глава 3. Графики результатов теста
../../../../_images/Hole.Levels.png

Рисунок 2 - Hole.Levels

../../../../_images/Hole.RUN.png

Рисунок 3 - Hole.RUN